洛河镇政府信息依申请公开制度
第一条 为规范依申请公开政府信息工作,提高政府工作的透明度,保障公民、法人和其他组织依法获取政府信息,根据新修订施行的《中华人民共和国政府信息公开条例》(以下简称《条例》),制定本办法。
第二条 本办法所称依申请公开政府信息,是指公民、法人和其他组织(以下简称申请人)需要获取政府信息,依法向行政机关提出申请,经行政机关审核办理,向申请人公开符合一定条件的政府信息的活动。
第三条 行政机关应当明确负责本单位政府信息依申请公开的受理机构,应当将受理的机构名称、办公地址、办公时间、联系电话、传真号码和其他联系方式向社会公开,方便申请人提出申请或者咨询。
第四条 行政机关可以通过发放、邮寄或提供网上下载服务等多种方式向申请人提供申请书的格式文本。
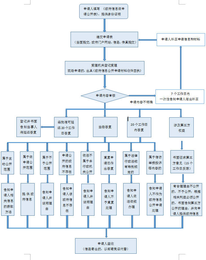
第五条 申请人申请公开政府信息时,应采用包括信件、数据电文在内的书面形式向行政机关的政府信息公开工作机构提出。申请人采用书面形式确有困难的,可以口头提出申请,由接收申请的行政机关工作人员代为填写申请书,并由申请人签字或者盖章确认。
申请人通过上述方式进行申请的,都应填写申请表并包括下列内容:
(一)申请人的姓名或名称、地址、身份证明、联系方式等基本情况;
(二)申请公开的政府信息的名称、文号或者便于行政机关查询的其他特征性描述;
(三)申请公开的政府信息的形式要求,包括获取信息的方式、途径;
(四)当面申请的应有申请人的签名或盖章。
第六条 政府信息公开申请内容不明确的,行政机关应当给予指导和释明,并自收到申请之日起7个工作日内一次性告知申请人作出补正,说明需要补正的事项和合理的补正期限。答复期限自行政机关收到补正的申请之日起计算。申请人无正当理由逾期不补正的,视为放弃申请,行政机关不再处理该政府信息公开申请。
第七条 行政机关收到政府信息公开申请时间,按照下列规定确定:
(一)申请人当面提交政府信息公开申请的,以提交之日为收到申请之日;
(二)申请人以邮寄方式提交政府信息公开申请的,以行政机关签收之日为收到申请之日;以平常信函等无需签收的邮寄方式提交政府信息公开申请的,政府信息公开工作机构应当于收到申请的当日与申请人确认,确认之日为收到申请之日;
(三)申请人通过互联网渠道或者政府信息公开工作机构的传真提交政府信息公开申请的,以双方确认之日为收到申请之日。
第八条 申请人要求提供的政府信息会损害第三方合法权益的,行政机关应当书面征询第三方的意见,第三方应当自收到征求意见书之日起15个工作日内提出意见。第三方逾期未提出意见的,由行政机关依照本办法的规定决定是否公开。第三方不同意公开且有合理理由的,行政机关不予公开。行政机关认为不公开可能对公共利益造成重大影响的,可以决定予以公开,并将决定公开的政府信息内容和理由书面告知第三方。
第九条 收到政府信息公开申请,能够当场答复的,应当当场予以答复。
行政机关不能当场答复的,应当自收到申请之日起20个工作日内予以答复;需要延长答复期限的,应当经政务公开工作机构负责人同意并告知申请人,延长的期限最长不得超过20个工作日。行政机关征求第三方和其他机关意见所需时间不计算在前款规定的期限内。
第十条 申请公开的政府信息由两个以上行政机关共同制作的,牵头制作的行政机关收到政府信息公开申请后可以征求相关行政机关的意见,被征求意见机关应当自收到征求意见书之日起15个工作日内提出意见,逾期未提出意见的视为同意公开。
第十一条 申请人申请公开政府信息的数量、频次明显超过合理范围,行政机关可以要求申请人说明理由。行政机关认为申请理由不合理的,告知申请人不予处理;行政机关认为申请理由合理,但是无法在本条例第十一条规定的期限内答复申请人的,可以确定延迟答复的合理期限并告知申请人。
第十二条 对政府信息公开申请,行政机关根据下列情况分别作出答复:
(一)所申请公开信息已经主动公开的,告知申请人获取该政府信息的方式、途径;
(二)所申请公开信息可以公开的,向申请人提供该政府信息,或者告知申请人获取该政府信息的方式、途径和时间;
(三)行政机关依据本条例的规定决定不予公开的,告知申请人不予公开并说明理由;
(四)经检索没有所申请公开信息的,告知申请人该政府信息不存在;
(五)所申请公开信息不属于本行政机关负责公开的,告知申请人并说明理由;能够确定负责公开该政府信息的行政机关的,告知申请人该行政机关的名称、联系方式;
(六)行政机关已就申请人提出的政府信息公开申请作出答复、申请人重复申请公开相同政府信息的,告知申请人不予重复处理;
(七)所申请公开信息属于工商、不动产登记资料等信息,有关法律、行政法规对信息的获取有特别规定的,告知申请人依照有关法律、行政法规的规定办理。
第十三条 申请人要求提供的政府信息含有不予公开的内容,但能够区分处理的,行政机关应当提供可以公开的内容,并对不予公开的内容说明理由。
第十四条 申请人以政府信息公开申请的形式进行信访、投诉、举报等活动,行政机关应当告知申请人不作为政府信息公开申请处理并可以告知通过相应渠道提出。
第十五条 行政机关依申请公开政府信息,应当根据申请人的要求及行政机关保存政府信息的实际情况,确定提供政府信息的具体形式;按照申请人要求的形式提供政府信息,可能危及政府信息载体安全或者公开成本过高的,可以通过电子数据以及其他适当形式提供,或者安排申请人查阅、抄录相关政府信息。
第十六条 多个申请人就相同政府信息向同一行政机关提出公开申请,且该政府信息属于可以公开的,行政机关可以纳入主动公开的范围。
第十七条 行政机关依申请提供政府信息,不收取费用。但是,申请人申请公开政府信息的数量、频次明显超过合理范围的,行政机关可以收取信息处理费,费用的收取标准按国家规定执行。
第十八条 行政机关应当建立健全政府信息公开申请登记、审核、办理、答复、归档的工作办法,加强工作规范。
第十九条 行政机关不依法履行政府信息公开义务的,可以向上级机关或者政府信息公开工作主管部门投诉。
第二十条 本办法自发布之日起施行。
依申请公开流程图


皖公网安备 34040202000120号