简体
繁体
导航
首页
首 页
领导
之窗
魅力
大通
政务
要闻
信息
公开
皖事
通办
政民
互动
数据
发布
通网
搜
您的位置:
首页
>
信息公开
> 洛河镇
>
财政资金
>
财政专项资金管理和使用情况
>
优抚对象抚恤补助资金
索
引
号:
003051161/202212-00002
信息分类:
优抚对象抚恤补助资金
内容分类:
发布日期:
2024-02-20 09:09
发布机构:
洛河镇
成文日期:
生效时间:
废止时间:
名
称:
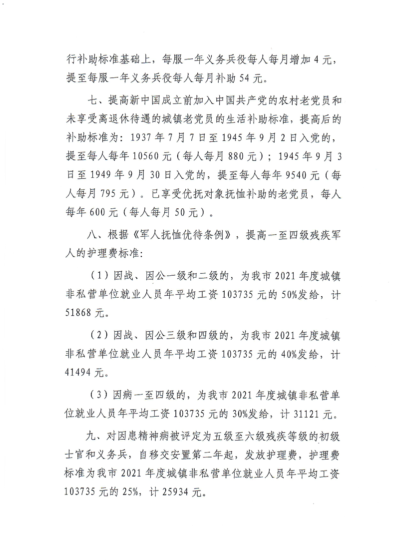
关于调整部分优抚对象等人员抚恤和生活补助标准的通知(淮退役军人秘〔2022〕11号)
点
击
量:
文
号:
关
键
词:
索
引
号:
003051161/202212-00002
信息分类:
优抚对象抚恤补助资金
内容分类:
发布日期:
2024-02-20 09:09
发布机构:
洛河镇
成文日期:
生效时间:
有
效
性:
名
称:
关于调整部分优抚对象等人员抚恤和生活补助标准的通知(淮退役军人秘〔2022〕11号)
点
击
量:
文
号:
关
键
词:
关于调整部分优抚对象等人员抚恤和生活补助标准的通知(淮退役军人秘〔2022〕11号)
发布时间:2024-02-20 09:09
信息来源:洛河镇
文字大小:[
大
中
小
]
背景色:
为进一步了解掌握社会公众对政策执行效果的反馈与评价,请您对该政策的制定及执行提出宝贵的意见或建议。我们将及时收集并分析,共同助力政策不断完善。
姓 名:
联系方式:
*
内 容:
*
验 证 码:
打印本页
网址导航
市级政府
市直部门
区县政府
其他网站