简体
繁体
导航
首页
首 页
领导
之窗
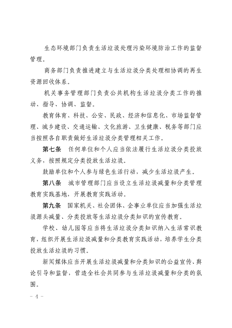
魅力
大通
政务
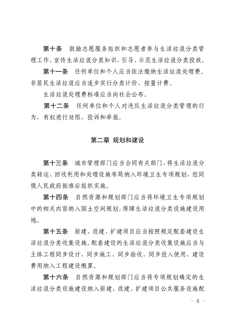
要闻
信息
公开
皖事
通办
政民
互动
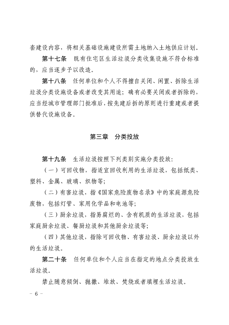
数据
发布
通网
搜
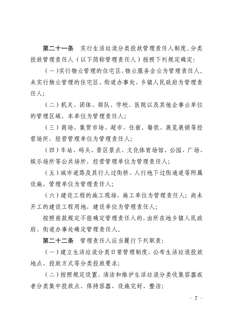
您的位置:
首页
>
信息公开
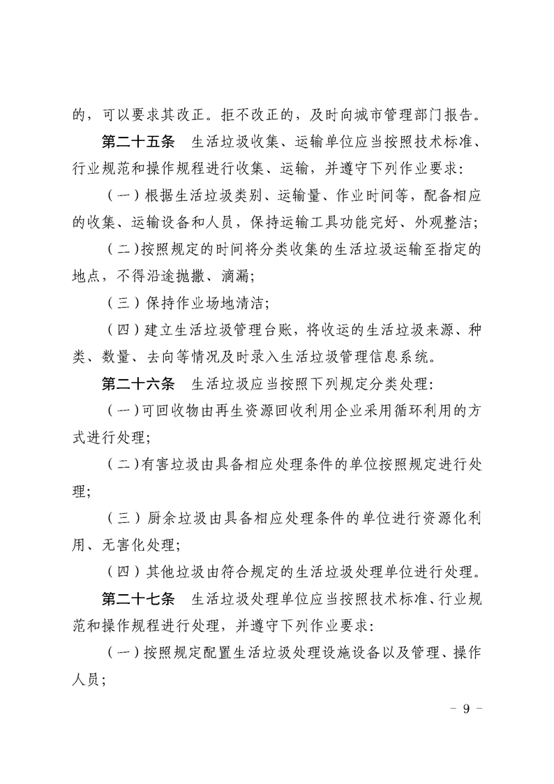
> 区城管执法局
>
政策
>
部门文件
索
引
号:
750979289/202204-00004
信息分类:
部门文件
内容分类:
发布日期:
2022-01-10 16:22
发布机构:
区城管执法局
成文日期:
生效时间:
废止时间:
有效
名
称:
淮南市城市生活垃圾分类管理办法
点
击
量:
文
号:
关
键
词:
索
引
号:
750979289/202204-00004
信息分类:
部门文件
内容分类:
发布日期:
2022-01-10 16:22
发布机构:
区城管执法局
成文日期:
生效时间:
有
效
性:
有效
名
称:
淮南市城市生活垃圾分类管理办法
点
击
量:
文
号:
关
键
词:
淮南市城市生活垃圾分类管理办法
发布时间:2022-01-10 16:22
信息来源:大通区城管执法局
文字大小:[
大
中
小
]
背景色:
正在更新中...
为进一步了解掌握社会公众对政策执行效果的反馈与评价,请您对该政策的制定及执行提出宝贵的意见或建议。我们将及时收集并分析,共同助力政策不断完善。
姓 名:
联系方式:
*
内 容:
*
验 证 码:
打印本页
网址导航
市级政府
市直部门
区县政府
其他网站