简体
繁体
导航
首页
首 页
领导
之窗
魅力
大通
政务
要闻
信息
公开
皖事
通办
政民
互动
数据
发布
通网
搜
您的位置:
首页
>
信息公开
> 区教育体育局
>
财政资金
>
年度财政预决算及“三公”经费情况
>
本部门“三公”经费
索
引
号:
003054602/202508-00021
信息分类:
本部门“三公”经费
内容分类:
教育、体育
发布日期:
2025-08-18 16:53
发布机构:
区教育体育局
成文日期:
生效时间:
废止时间:
名
称:
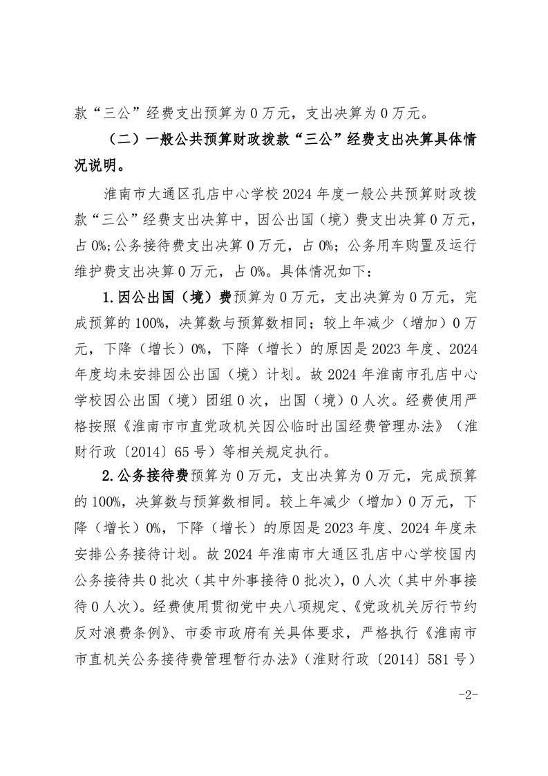
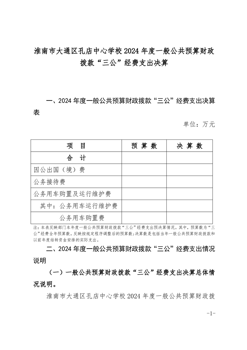
淮南市大通区孔店中心学校2024年度一般公共预算财政拨款“三公”经费支出决算
点
击
量:
文
号:
关
键
词:
索
引
号:
003054602/202508-00021
信息分类:
本部门“三公”经费
内容分类:
教育、体育
发布日期:
2025-08-18 16:53
发布机构:
区教育体育局
成文日期:
生效时间:
有
效
性:
名
称:
淮南市大通区孔店中心学校2024年度一般公共预算财政拨款“三公”经费支出决算
点
击
量:
文
号:
关
键
词:
淮南市大通区孔店中心学校2024年度一般公共预算财政拨款“三公”经费支出决算
发布时间:2025-08-18 16:53
信息来源:区教育体育局
文字大小:[
大
中
小
]
背景色:
正在更新中...
为进一步了解掌握社会公众对政策执行效果的反馈与评价,请您对该政策的制定及执行提出宝贵的意见或建议。我们将及时收集并分析,共同助力政策不断完善。
姓 名:
联系方式:
*
内 容:
*
验 证 码:
打印本页
网址导航
市级政府
市直部门
区县政府
其他网站