无障碍
关怀版
大通区
谢家集区
田家庵区
潘集区
八公山区
寿县
凤台县
专题首页
专题首页
政策解读
回应关切
网上办事
依申请公开
首页
> 大通区人民政府
>
热点信息
>
生态环境
>
污染防治
索
引
号:
003054557/202308-00105
信息分类:
污染防治
内容分类:
发文日期:
2023-05-22 11:12
发布机构:
大通区人民政府
成文日期:
生效时间:
废止时间:
名
称:
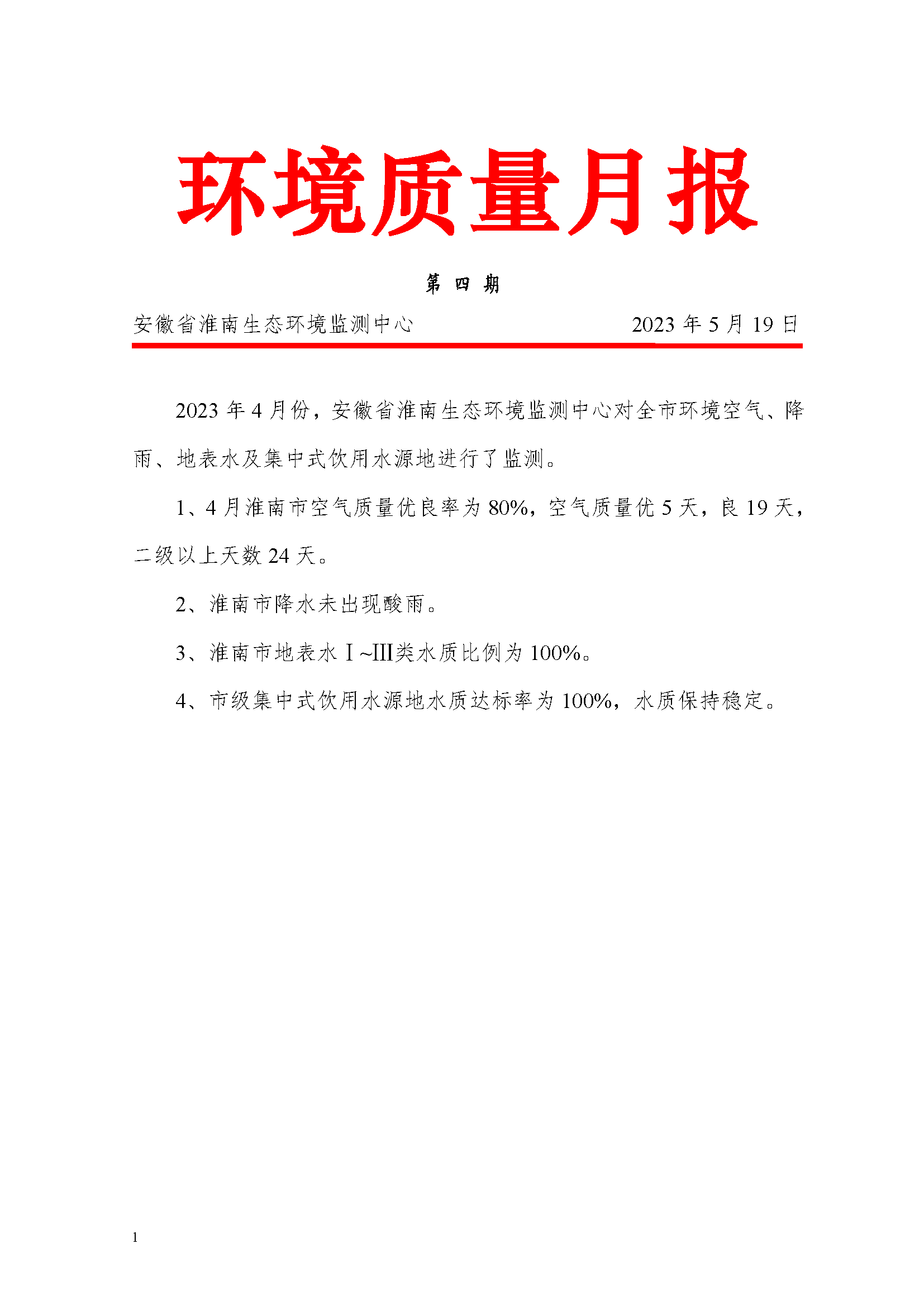
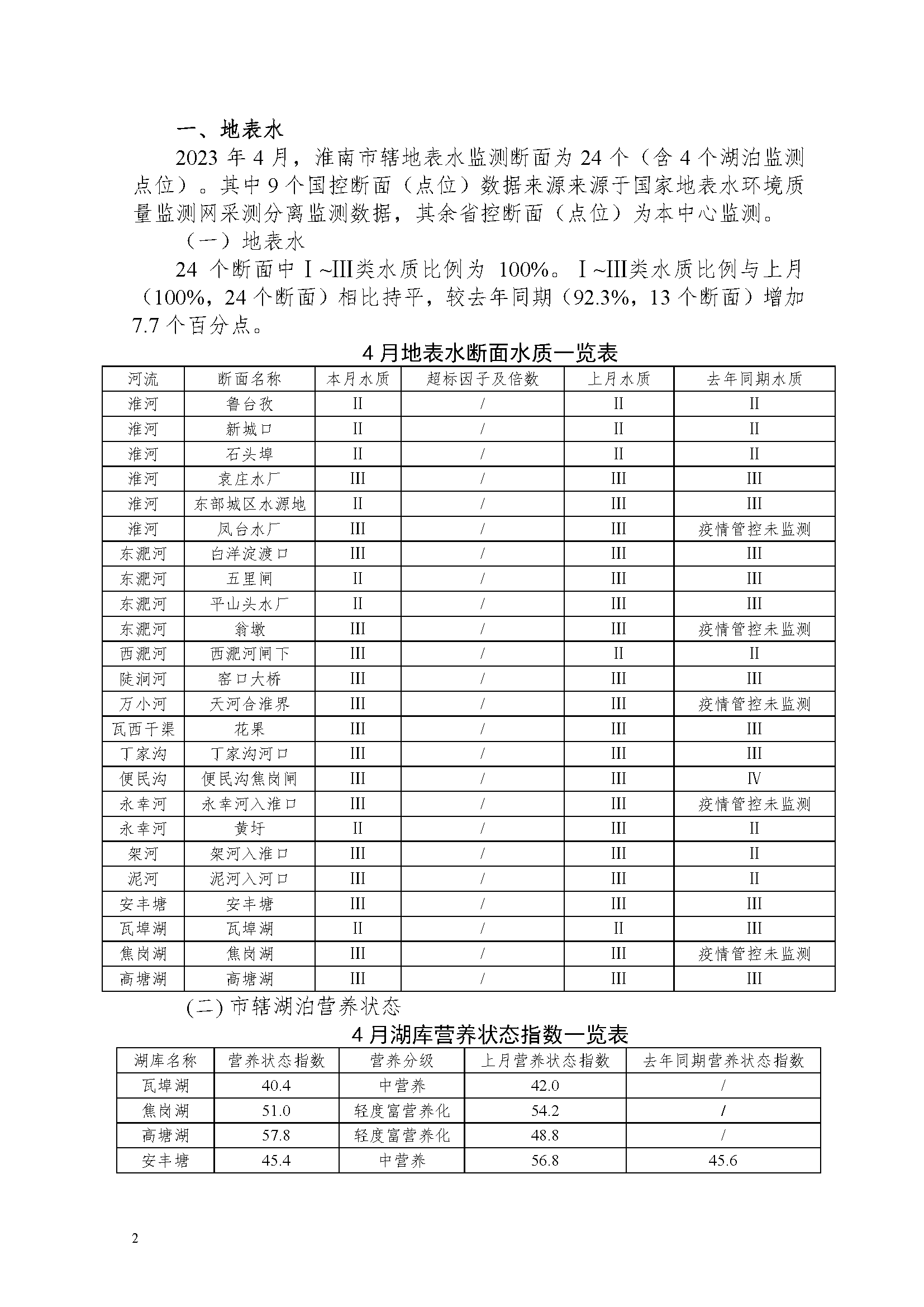
2023年4月环境质量月报
点
击
量:
文
号:
关
键
词:
索
引
号:
003054557/202308-00105
信息分类:
污染防治
内容分类:
发文日期:
2023-05-22 11:12
发布机构:
大通区人民政府
成文日期:
生效时间:
废止时间:
名
称:
2023年4月环境质量月报
点
击
量:
文
号:
关
键
词:
2023年4月环境质量月报
发布时间:2023-05-22 11:12
来源:淮南市生态环境局
【字体:
大
中
小
】
扫一扫在手机打开当前页
打印本页
关闭窗口
政务微博
微信发布
返回顶端